關於醫美的5件小 將醫美決策視為一場「全面性的年度規劃」
2026/02/09
26,114
醫美,是將你現有的狀態推向更好的工具,它不是一蹴可幾的奇蹟,更不能取代你日常對生活的經營。在你心動於網路上的案例圖,或朋友的推薦之前,請給自己留出一段時間,像規劃年度重要事項一樣,對自己的需求、狀態與資源進行一次全面的盤點。
將這場自我檢視視為你「狀態優化」旅程的第一堂課,當你回答完這五個關鍵問題,你會更清楚自己追求的是「短期修復」,還是「長期優化」。
問題一:我是想「變美」?還是想解決生活中的某個困境?
這是最核心的心理關卡。如標題一所述,健康的醫美動機應來自於「我想讓自己更快樂、更滿意」,而非「我需要解決我生活中的某個負面問題」。
- 健康的訊號:你對現狀感到滿意,但希望透過微調讓自己更上鏡、更具精氣神,把它視為一種自我投資。
- 警惕的訊號:你正經歷人際關係受挫、工作轉換低潮、或被社群評論影響。你誤將醫美視為挽回關係、求職成功或獲得社會認同的「萬靈丹」。
- 建議:如果你的「美」與某個外在目標(如:某個異性的關注、某份工作機會)緊密綁定,請先暫緩。醫美能提升你的外在條件,但無法為你承擔生活中的所有壓力。
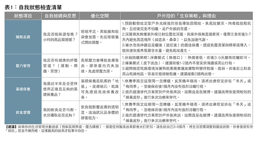
問題二:我的「疲態」是來自結構?還是來自生活方式?
許多人想處理的眼袋、法令紋、暗沉,其實都與生活管理息息相關。醫美可以處理「結構問題」(如骨骼、脂肪位移),但無法根治「狀態問題」(如缺乏睡眠、長期壓力)。
問題三:我的「期待值」和「預算」是否理性且配套?
醫美是一項投資,需要理性的評估。
- 理性看待「極限」:醫美是「優化」而非「魔法」。你必須接受效果是「改善」而非「完美無瑕」,且會受限於你的年齡、基因和體質。
- 現實的預算規劃:醫美多數項目都需要「持續性」的維護。你是否將後續的補打、補做、以及必要的術後保養品,都納入年度預算?只考慮單次花費容易導致「虎頭蛇尾」,最終維持效果不彰。
- 時間成本:你是否為恢復期預留了足夠的時間?特別是手術型醫美,不要讓恢復期的焦慮影響你的工作或社交。
- 建議:如果你的預算需要「傾盡所有」甚至影響到日常生活,或是你期待一次就能解決所有問題,請務必重新評估。在壓力下進行醫美,容易將財務焦慮轉嫁到效果不滿上。

問題四:我是否能用「正向描述」向醫師表達需求?
這考驗你的溝通準備度。你的目標是讓醫師成為你的「狀態修復師」,而非「缺陷清除機」。
- 錯誤的溝通(批評導向):我的臉很鬆弛,我的淚溝很深,讓我很老。
- 正確的溝通(狀態導向):我希望我的臉部線條能更緊實流暢,看起來更具活力。我最希望改善的是讓我的眼神看起來更清澈、減少疲憊感。
- 建議:請準備好你最喜歡的、狀態最好的「自己」的照片,告訴醫師:「我想變回像這個時期的我。」這比任何明星照片都更有參考價值。
你的醫美時機判定
當你誠實且深入地回答完以上5個問題後,你就能為自己判斷出最適合的行動方案:
- 綠燈(動機健康+狀態優良+預算充足):你的身心準備都已到位。請勇敢地將醫美視為你年度狀態優化的一環,與專業醫師進行深度諮詢。
- 黃燈(狀態欠缺或預算猶豫):請勿急於預約。優先將重點放在基礎保養與生活管理。從內在調理開始,將是效益最高且最省錢的「醫美」起手式。三個月後,若仍有結構性的問題,再進行醫美介入。
- 紅燈(心理焦慮或預期過高):請先暫停一切醫美規劃。將你的時間和資源投入到心理與情緒的穩定上。當你學會自我接納,將醫美視為「錦上添花」時,才是最美好的開始。
真正健康的醫美,是從「愛自己」和「管理生活」開始的。





