黑肉底也有春天的保養哲學 戶外控的精準修繕規劃書:避開反黑雷區的綠燈療程
「醫生,我每個週末都要去衝浪,但我又想打雷射除斑,可以嗎?」
這大概是皮膚科診間最常上演的內心戲。隨著Outdoor風潮席捲,許多現代女性陷入兩難:既捨不得放棄陽光與海浪帶來的多巴胺,又受不了臉上日益猖狂的曬斑、毛孔與粗糙感。甚至有不少人因為聽說「打完雷射去曬太陽會毀容」,乾脆放棄治療,任由皮膚在地心引力與紫外線的雙重打擊下加速老化。
其實,「愛曬太陽」與「做醫美」並非平行線,不需要二選一。關鍵在於你是否具備「風險管理」的意識,以及是否懂得「選對療程」。對於常曬太陽的戶外控來說,你的醫美目標不該是違背生活型態的「白成一道光」,而是追求「膚質健康、光澤均勻、緊緻有彈性」。
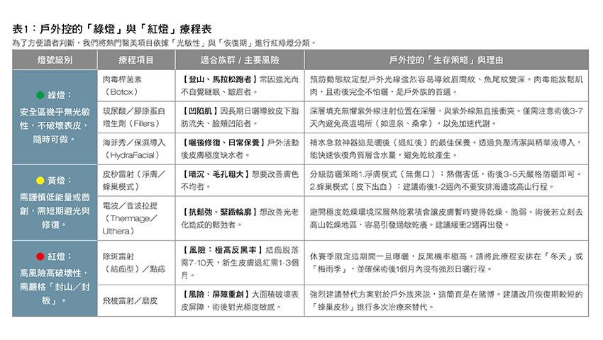
觀念校正:從「破壞重建」轉向「養膚強韌」
傳統的醫美觀念常強調「先破壞,後重建」,例如飛梭雷射、磨皮、深層化學煥膚。其原理是製造大量的微創傷口,強迫皮膚再生。這對於「乖乖待在室內」的人來說效果很好,但對於隨時可能曝曬的戶外族來說,風險極高。
為什麼?因為當表皮屏障被破壞,黑色素細胞 (Melanocytes)會處於極度活躍的「警戒狀態」。此時一旦接收到紫外線訊號,黑色素細胞會報復性地分泌大量黑色素來保護受傷的細胞,這就是所謂的PIH(發炎後色素沉澱),也就是俗稱的「反黑」。
因此,戶外愛好者的醫美策略應轉向「強韌肌底」與「非剝脫性保養(Non-ablative)」。
- NG思維:在衝浪季節做大面積除斑(如紅寶石雷射)、高濃度酸類煥膚。
- OK思維:利用非侵入式療程維持皮膚的水分與彈性,提高皮膚對環境傷害的防禦力。

「光澤感」勝過「白皙度」: Outdoor美學新標準
常曬太陽的人,皮膚容易因為缺水、角質堆積而看起來「髒髒的」、「暗沉無光」。這其實不是黑的問題,是「光線折射」的問題。當角質層粗糙排列不整齊,光線無法均勻反射,臉色就會暗。
因此,戶外人的醫美重點應該放在「提升保水度」與「抗氧化」:
- 水光注射(Mesotherapy):將小分子玻尿酸直接注入真皮層。對於長期風吹日曬造成的「乾荒肌」有奇效。當細胞飽滿了,皮膚自然會透出光澤。一個健康的小麥色光澤肌,遠比蒼白卻乾癟的皮膚迷人。
- 美白抗氧點滴:透過靜脈注射高單位的維生素C、穀胱甘肽、傳明酸。這不是為了讓你變白雪公主,而是為了在全身循環中提供足夠的抗氧化劑,中和紫外線造成的自由基,加速黑色素代謝,讓你不容易「曬髒」。

作為戶外愛好者,我們不需要為了醫美而把自己關在陰暗的房間裡。重點是學會「擇時而作」:在夏天或登山旺季,以防禦型、保養型療程為主;將進攻型的除斑、換膚療程留到冬天。理解皮膚的生理機制,你就能在擁抱大自然的同時,依然保有令人稱羨的強韌美肌。





