想要變美,還是想要被愛? 在預約諮詢前,先聽聽心理醫師怎麼說
2026/01/19
26,749
「我要預約諮詢。」當你做出這個決定時,是否有片刻停下來思考:我真正想要的是什麼?
這是一個深層次的提問,尤其在社群媒體高度發達的今天,「容貌焦慮」(Body Dysmorphia)已成為一個普遍的社會現象。人們在比較、濾鏡和讚數中,開始對自己的外貌產生不滿甚至厭惡,誤以為只要「修復」了外表上的「缺陷」,就能解決內心的所有問題。
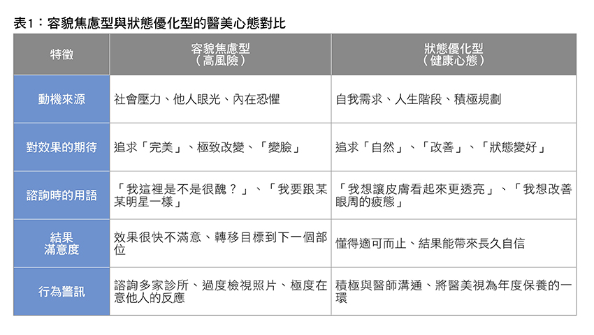
心理學家指出,追求變美有兩種截然不同的動機,這決定了醫美結果是帶來長久的自信,還是短暫的滿足:
- 「外求型」動機(渴望被愛、社會認同): 根源於「自我否定」與「低自尊」。相信只要自己變得更像主流審美標準,就能獲得工作、愛情或社會的青睞。這類人對醫美效果的期待往往是「完美」,並且難以滿足。
- 「內生型」動機(狀態優化、自我悅納): 根源於「自我接納」與「積極規劃」。目的是讓外在狀態與內在感受更一致,讓自己感到更清爽、更自信、更符合自身的年齡狀態。這類人對醫美效果的期待是「更好」,懂得適可而止。
容貌焦慮的陷阱:當醫美成為「止痛藥」
當醫美成為一種處理內在焦慮的手段時,它就像是給心靈傷口貼上的一張「美容貼」。你可能做了鼻子、下巴,但內心對自己的不滿卻沒有減少,甚至很快將焦慮轉移到眼睛、皮膚、髮際線……這就是「不斷尋求醫美」的惡性循環。
心理醫師會建議:如果你的「想要變美」的動機是來自「想要消除某個困擾你許久的負面評價」,或是「想要藉此留住某段關係」,請暫緩你的醫美計畫。
我們必須意識到:醫美可以優化你的外貌,但無法修復你的內心。你的價值、安全感和被愛,從來都不是由你的臉型或膚況決定的。
從「自我否定」到「狀態優化」的心理轉換
如何將醫美定義為一場「狀態優化」?
這是一個從「否定問題」轉向「解決問題」的過程。
- 否定句:「我看起來好老,我的法令紋讓我看起來很刻薄,我必須消除它。」(聚焦於負面標籤)
- 優化句:「我的法令紋確實加深了疲憊感,我希望透過微調,讓我在忙碌的工作中,外觀也能保持年輕時的清爽與活力。」(聚焦於正向目標和個人狀態)
在諮詢前,請給自己一個「停看聽」的時間:
- 停:停止滑手機或看鏡子,停止與人比較。
- 看:看看除了臉蛋外,你的生活狀態是否良好?睡眠足夠嗎?壓力過大嗎?很多時候,疲態是狀態的反映,而非結構的缺陷。
- 聽:聽聽自己內心的聲音。這個「變美」的要求,是為了自己開心,還是為了滿足別人的期待?
總結與提醒
醫美是讓你變好的工具,但你才是決定方向的舵手。在追求美麗的路上,先將你的內心照顧好,才能真正享受外在改變帶來的持久幸福感。
心理TIP:當你已經擁有良好的自我價值感,將醫美視為「錦上添花」,而非「雪中送炭」時,才是最適合進行醫美的心理狀態。





